麻豆TV
南大主页
电子邮箱
EN
搜索
导航
学院概况
院长致辞
学院简介
现任领导
机构设置
议事机构
系科设置
师资队伍
在职教师
兼职教师
特聘艺术家
荣休人员
学术科研
科研机构
科研动态
科研成果
学术活动
学术刊物
人才培养
研究生
本科生
非学历教育
艺术实践
教师创作
学生成果
紫砂基地
党群工作
师德师风
党建工作
青年工作
教工之家
学生工作
相关规定
学生活动
评奖评优
就业实习
社团风采
相关下载
合作交流
国内合作
国际合作
国际易卜生大会 2024
发展与校友
工作机构
工作动态
诚聘英才
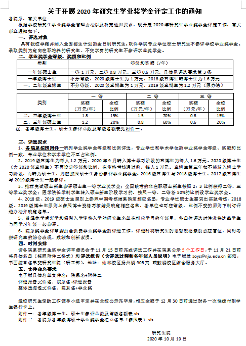
【评奖评优】关于开展2020年研究生学业奖学金评定工作的通知
发布时间:2020-10-23
关闭